Contesto & Visione Prodotto
L’idea di un ecosistema unico dove tutto gravita insieme
Dietro ogni espletamento pubblicitario si sviluppa un sistema di processi interdipendenti, dalla pianificazione e negoziazione degli spazi alla raccolta e analisi dei dati di performance.
Lavorando a Gravity ho scoperto quanto il mondo dell’advertising sia articolato: un ecosistema popolato da professionisti con competenze diverse, processi frammentati e bisogni molto specifici.
La sfida è stata proprio questa: trasformare un sistema dispersivo in una piattaforma capace di integrare dati, semplificare flussi e rendere collaborativo ciò che prima era frammentato.
Lavorando a Gravity ho scoperto quanto il mondo dell’advertising sia articolato: un ecosistema popolato da professionisti con competenze diverse, processi frammentati e bisogni molto specifici.
La sfida è stata proprio questa: trasformare un sistema dispersivo in una piattaforma capace di integrare dati, semplificare flussi e rendere collaborativo ciò che prima era frammentato.
Brand & Identità di Prodotto
La “forza gravitazionale”
come principio di connessione
Per il brand di Gravity volevo rappresentare l’attrazione tra i due mondi principali dell’advertising: quello dei media owner e quello degli inserzionisti.
L’obiettivo era creare un centro di gravità comune, una piattaforma capace di farli dialogare in equilibrio.
Da questa idea nasce il nome Gravity.
Il monogramma, una G stilizzata, rappresenta due entità sferiche che si attraggono lasciando una scia.
Il concept visivo si ispira al sistema binario in astronomia, dove due corpi celesti orbitano attorno a un punto condiviso. Le scie diventano la metafora del sistema di tracciamento dati: un flusso continuo e preciso che la piattaforma restituisce attraverso report e dashboard, rendendo visibile il movimento dell’intero ecosistema pubblicitario.
L’obiettivo era creare un centro di gravità comune, una piattaforma capace di farli dialogare in equilibrio.
Da questa idea nasce il nome Gravity.
Il monogramma, una G stilizzata, rappresenta due entità sferiche che si attraggono lasciando una scia.
Il concept visivo si ispira al sistema binario in astronomia, dove due corpi celesti orbitano attorno a un punto condiviso. Le scie diventano la metafora del sistema di tracciamento dati: un flusso continuo e preciso che la piattaforma restituisce attraverso report e dashboard, rendendo visibile il movimento dell’intero ecosistema pubblicitario.

Sistema binario ruotante
attorno ad un comune
centro di massa.
attorno ad un comune
centro di massa.

UX Strategy & Architettura Informativa
Un sistema dove la potenza dei dati
si manifesta in modo semplice e navigabile
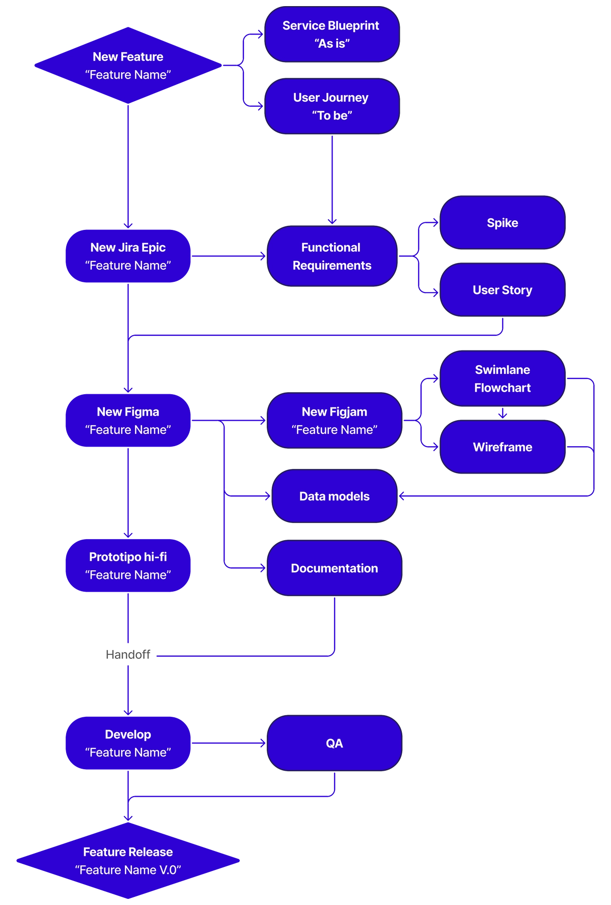
Per progettare Gravity ho iniziato dalle user personas, con l’obiettivo di osservare i loro journey reali e comprendere come si muovono all’interno del mondo dell’advertising. Per un software che nasce con l’ambizione di interconnettere in un’unica piattaforma tutti i servizi necessari alla gestione delle campagne, questa complessità era la sfida più stimolante.
Ricostruire nel tempo i flussi di interazione e individuare i punti di attrito e interruzione mi ha permesso di definire i percorsi ideali, modularli e tradurli in funzionalità coerenti e realmente utili.
In collaborazione con il CTO ho curato la modellazione dei dati e la data architecture della piattaforma, definendo entità, relazioni e regole di aggiornamento. Ogni tabella, campo e label è stato progettato per garantire coerenza semantica tra front-end e back-end, trasformando strutture tecniche in esperienze semplici e navigabili.
La UX è diventata il ponte tra la complessità tecnica, le esigenze operative e la chiarezza dell’interfaccia.
Ogni flusso, dalla creazione di una campagna alla lettura dei risultati, è stato pensato per ridurre la complessità cognitiva, mantenere continuità operativa e rendere l’interazione fluida, naturale, umana.
Ricostruire nel tempo i flussi di interazione e individuare i punti di attrito e interruzione mi ha permesso di definire i percorsi ideali, modularli e tradurli in funzionalità coerenti e realmente utili.
In collaborazione con il CTO ho curato la modellazione dei dati e la data architecture della piattaforma, definendo entità, relazioni e regole di aggiornamento. Ogni tabella, campo e label è stato progettato per garantire coerenza semantica tra front-end e back-end, trasformando strutture tecniche in esperienze semplici e navigabili.
La UX è diventata il ponte tra la complessità tecnica, le esigenze operative e la chiarezza dell’interfaccia.
Ogni flusso, dalla creazione di una campagna alla lettura dei risultati, è stato pensato per ridurre la complessità cognitiva, mantenere continuità operativa e rendere l’interazione fluida, naturale, umana.

Giuro che questi sono i diagrammi più bellini e ordinati che sono venuti fuori :D
Design Process & Metodologie
Design come modo
condiviso di lavorare
Per incontrare le esigenze aziendali ho adattato il mio lavoro ai ritmi dell’approccio Agile, fondato su iterazioni rapide, feedback continui e dialogo costante con lo sviluppo. In un progetto in crescita come Gravity, la collaborazione interfunzionale e una visione comune si sono rivelate fondamentali: design, prodotto, sviluppo e QA hanno lavorato in sinergia, condividendo obiettivi e responsabilità.
Per facilitare la comunicazione tra le parti, le pratiche di Design Ops hanno reso il processo più scalabile e sostenibile nel tempo:
- Documentazione costante dei flussi e delle regole UI;
- Naming system condiviso tra Figma, Jira e codice;
- Gestione delle versioni;
- Controllo qualità visivo e linee guida operative per il QA;
In questo modo, durante l’hand-off il team di sviluppo ha avuto supporto nel comprendere chiaramente specifiche tecniche, logiche di interazione e microdettagli.

Design System & Scalabilità
Coerenza e velocità,
nella progettazione come nello sviluppo
L'interfaccia di Gravity si basa su un design system modulare, capace di mantenere un’identità visiva solida e di evolvere in modo organico e scalare.
La libreria componenti è popolata secondo i principi dell’atomic design, con livelli gerarchici chiari e una struttura pensata per essere espandibile.
Ho gestito design tokens e Figma Variables per tipografia, colori, spaziature, stati interattivi e modalità light/dark, allineandoli con il codice front-end tramite Tokens Studio.
Ogni componente è stato documentato con regole di comportamento, esempi e note per lo sviluppo, garantendo un dialogo costante tra designer e dev.
Il design system è diventato un vero strumento di governance visiva e funzionale, un’infrastruttura che permette di progettare più in fretta, con meno errori e maggiore consistenza.
Vedere il team utilizzarlo in autonomia, ampliarlo e mantenerlo vivo nel tempo è stato uno dei traguardi più concreti di tutto il progetto.
La libreria componenti è popolata secondo i principi dell’atomic design, con livelli gerarchici chiari e una struttura pensata per essere espandibile.
Ho gestito design tokens e Figma Variables per tipografia, colori, spaziature, stati interattivi e modalità light/dark, allineandoli con il codice front-end tramite Tokens Studio.
Ogni componente è stato documentato con regole di comportamento, esempi e note per lo sviluppo, garantendo un dialogo costante tra designer e dev.
Il design system è diventato un vero strumento di governance visiva e funzionale, un’infrastruttura che permette di progettare più in fretta, con meno errori e maggiore consistenza.
Vedere il team utilizzarlo in autonomia, ampliarlo e mantenerlo vivo nel tempo è stato uno dei traguardi più concreti di tutto il progetto.
Rilasci & Continuous Improvement
Validazione non come fase finale,
ma come atteggiamento costante
Una volta implementate le funzionalità di MVP, è iniziato un ciclo di osservazione e validazione continuo, combinando analisi qualitative e quantitative.
Ho sperimentato conducendo test di usabilità, raccogliendo feedback diretti dagli utenti tester e analizzando metriche di comportamento come tassi di completamento, error rate e tempi di navigazione.
Ogni insight ha generato nuove iterazioni: semplificazioni, miglioramenti micro-interattivi, ottimizzazioni delle gerarchie visive o delle performance.
Nel tempo il prodotto è diventato sempre più fluido e reattivo, non solo tecnicamente, ma anche nel modo in cui dialoga con le persone che lo utilizzano.
Continuare a osservare, imparare, ascoltare ogni giorno i bisogni degli utenti per portare miglioramento e continua evoluzione, crescendo insieme all’esperienza reale degli utenti.
Ho sperimentato conducendo test di usabilità, raccogliendo feedback diretti dagli utenti tester e analizzando metriche di comportamento come tassi di completamento, error rate e tempi di navigazione.
Ogni insight ha generato nuove iterazioni: semplificazioni, miglioramenti micro-interattivi, ottimizzazioni delle gerarchie visive o delle performance.
Nel tempo il prodotto è diventato sempre più fluido e reattivo, non solo tecnicamente, ma anche nel modo in cui dialoga con le persone che lo utilizzano.
Continuare a osservare, imparare, ascoltare ogni giorno i bisogni degli utenti per portare miglioramento e continua evoluzione, crescendo insieme all’esperienza reale degli utenti.
E per finire...
ti lascio sbirciare un po' tra i mockup
Per motivi di riservatezza, alcuni dettagli del progetto sono stati modificati o omessi.
Le soluzioni mostrate mantengono comunque la fedeltà al processo e al contributo svolto.
Le soluzioni mostrate mantengono comunque la fedeltà al processo e al contributo svolto.